主办单位:安徽长三角双碳发展研究院

导航

  • 首页
  • 每日要闻
    • 综合要闻
    • 经济要闻
    • 科技要闻
  • 双碳热点
    • 国际
    • 国内
    • 长三角
  • 深度观察
    • 2025
    • 2024
    • 2023
    • 2022
  • 研究要报
    • 2025年
    • 2024年
    • 2023年
    • 2022年
    • 2021年
    • 2020年
    • 2019年
  • 双招双引
    • 安徽
    • 江苏
    • 浙江
    • 上海
    • 粤港澳
    • 京津冀
  • 零碳园区
    • 国家级园区
    • 省级园区
    • 特色产业园区
  • 长三角一体化
    • 高质量发展
    • 创新共同体
    • 生态环境
    • 公共服务
    • 基础设施
  • 专家视点
    • 北京
    • 上海
    • 浙江
    • 江苏
    • 安徽
    • 其他
  • 双化双碳论坛
    • 国际论坛
    • 国内论坛
    • 长三角
  • 产业地图
    • 双碳地图
    • 人口社会地图
    • 区县地图
    • 制造业地图
    • 农业地图
    • 服务业地图
  • 关于我们
    • 双碳网简介
    • 工作团队
    • 订阅办法

徐汇区 (1994)

  • 综合
  • 人口
  • 商业
  • 工业
  • 农业
  • 建筑业和运输业
  • 旅游业
  • 地区经济
  • 科技
  • 教育
  • 文化
  • 体育
  • 卫生
  • 对内对外经济合作
  • 城市建设和环境保护
    • 1993年城市建设和环境...
    • 固定资产投资情况
    • 1993年固定资产投资情...
    • 1993年固定资产投资情...
    • 1993年重点项目一览
    • 商品房建设投资项目
    • 经过本区公共交通情况
    • 1993年环境保护主要指...
    • 环境卫生设施情况
    • 主要环卫车辆情况
    • 城市环境卫生情况
    • 居住房屋情况
    • 非居住房屋情况
    • 住宅建设情况
    • 徐汇区建设基地拆迁一...
    • 建成新村一览
    • 徐汇区公园一览表
    • 高层建筑情况
    • 简称高层一览
    • 上海市文物保护单位(...
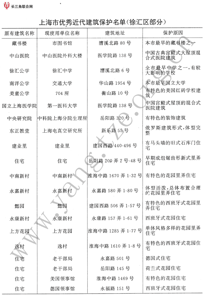
    • 上海市优秀近代建筑保...
  • 劳动工资

上海市优秀近代建筑保护名单(徐汇区部分)

当前位置:首页 > 统计年鉴 > 上海 > 徐汇区 (1994) > 城市建设和环境保护 > 上海市优秀近代建筑保护名单(徐汇区部分)
上海市优秀近代建筑保护名单(徐汇区部分)
发布人:管理员 发布时间:2017-11-06


上海社会科学院 中国国际经济交流中心 丝路信息网 长江经济网 全球城市网 中国一带—路网
版权所有 ©安徽长三角双碳发展研究院

皖lCP备2023002195号      皖公网安备34010402704325号