食品药品安全是重大而基本的民生问题,加强食品药品监管对于保障人民群众身体健康和生命安全、促进经济社会协调发展具有重要意义。依据国家、省食品药品安全“十三五”有关规划和《芜湖市国民经济和社会发展第十三个五年规划纲要》,结合实际,特制定本规划。
一、“十二五”期间食品药品监管工作回顾
1.一个规划谋定思路。编制《芜湖市食品药品监督管理“十二五”发展规划》,确立了“十二五”全市食品药品监管工作思路:“一个核心、二个责任、三条路径、三个重点、一个目标”,简称“12331”。即以食品药品质量安全标准化为核心,落实食品药品企业主体责任、政府及部门监管责任,强化宣传教育培训、督查检查稽查、检验监测评估,推进市场准入法制化、监督管理信息化、产业发展规范化,保障人民群众饮食用药安全。
2.两个规定压实责任。制定《芜湖市药品安全工作暂行规定》《芜湖市餐饮服务食品安全工作暂行规定》,以规范性文件形式完善食品药品安全工作责任体系,构建地方政府负总责、部门各负其责、企业是第一责任人工作格局。两个规定以规范性文件首次明确了企业主要负责人的主要职责(“四个一”:每月一检查、每月一分析、每季一评价、每年一报告),以量化分级检查的形式督促企业主要负责人履行首要责任。2015年整合成立食品药品安全工作政府议事机构芜湖市食品药品安全委员会,负责统筹领导、组织协调、考核评价全市食品药品安全工作。
3.三个路径精准施策。一是宣传教育培训。开设宣传栏、举办大讲堂、播放公益广告、建立宣传站等形式,宣传普及食品药品安全知识。采取送教上门和集中培训方式,强化食品药品监管人员、从业人员岗位责任、职业道德教育和技能、技巧、技术培训,累计培训相关人员5万余人次。二是督查检查稽查。食品药品安全工作纳入各级地方政府目标管理和地方领导干部考核评价体系。建立食品药品现场检查量化分级制度,探索实行重点检查和随机抽查相结合办法,明确各级重点监管对象和对下级部门监管对象抽查覆盖率,实现市县乡三级食品药品现场检查量化分级全覆盖,结果网上公示。结合日常检查、监督抽检、投诉举报,深挖线索,打击违法,累计查处食品药械案件850起。三是检验检测评估。政府加大食品药品检验检测设施设备建设投入力度,基本建成皖南片区食品药品检验中心所。累计抽检食品9187组,合格率95.12%;抽检药品5674批,合格率97.46%。收集药品不良反应病例报告29711份、医疗器械不良事件报告1432份。
4.四个重点破除隐患。2012年起,启动实施“两小”专项整治(小微餐饮、小微药房),至2014年,小微餐饮整治面达60%,小微药房整治面达90%。2015年起,推广实施“一大三小”专项整治工程(大市场、小作坊、小餐饮、小药房),着力从薄弱环节入手,解决监管缺失,强化源头治理,排除安全隐患,保障广大基层民众饮食用药安全。2015年,整治大市场40家、小作坊100家、小餐饮920家、小药房768家。
5.五个机制创新举措。一是制定一套表,日常监管标准化。研究制定了一套涉及各类别、各领域、各环节食品药品现场检查量化分级表,实行量化分级网上公示,统一食品药品日常监管规范,推进食品药品日常监管标准化。二是探索双查法,监督管理科学化。研究制定了食品药品重点检查和随机抽查办法,推行“定向查”和“随机查”相结合,既定向查也随机查重点监管对象,随机查非重点监管对象和下级监管对象;各级重点监管对象定向查和随机查每年各1次,全年不少于2次,各级非重点监管对象“随机查”原则上每年覆盖1次,现场量化评级,年度分级,结果网上公示,实现检查全覆盖。三是落实三分离,行政执法规范化。研究制定了行政执法制度改革实施意见。“三分离”指审、批、查三分离。审包括材料审核、现场核查,材料审核由行政审批科负责,现场核查由审评认证办公室负责(人员包括业务科室、专家组、所在县区人员)负责。批包括一般事项审批(行政备案、登记、公开服务等不需要现场核查和技术认证的)和重要事项审批(首次开办、异地迁址、延期换证等需要到现场的),一般事项由行政审批科负责,重要事项由局长或委托分管领导召开办公会或审批联席会议决定。查包括监督检查和案件稽查;监督检查由业务科室负责,案件稽查由市食品药品稽查支队负责。四是厘清三级事权,权责体系法制化。制定市县乡三级食品药品监管事权实施意见,合理划分事权,落实管理责任,解决食品药品系统监管职责不清、推诿扯皮问题。五是强化信息公开,日常监管痕迹化。依托政府信息公开网,强化食品药品日常监管公示公开,推进食品药品监管痕迹化。突出实行食品药品现场检查量化分级网上公示制度,实现动态评级结果、检查人员、发现问题、监督意见“四同时”公开,接受社会监督,促进企业整改。每年公示公开红黑榜,推进食品药品诚信体系建设。
二、“十三五”期间食品药品监管工作机遇与挑战
(一)工作机遇
1.党和国家高度重视食品药品安全。十八届三中全会强调建立“统一权威的食品药品监管机构”、十八届五中全会将“食品安全战略”纳入国家战略规划,以及“党政同责”、“四个最严”、“四有两责”等新思想、新理论、新制度,为食品药品监管工作提供了政治保障和理论基础,明确了食品药品安全工作指导思想。
2.食品药品安全法律法规更加完善。《中华人民共和国食品安全法》、《中华人民共和国药品管理法》、《医疗器械监督管理条例》、《中华人民共和国刑法修正案(八)》等一系列法律法规的修订、发布和实施,《中华人民共和国药典》(2015年版)和食品、医疗器械安全国家标准的重新修订,为食品药品监管工作提供了法制保障。
3.食品药品安全监管体系逐步健全。根据全省统一部署,完成食品药品监管体制改革,重新组建市食品药品监督管理局,整合组建县区市场监督管理局所,加挂食品药品监督管理局所牌子,实现了文头、公章、标识标牌、执法文书、执法服装、干部任命“六统一”,完善了市县乡食品药品监管体系。结合综合监管分类执法改革,加强了食品药品监管巡查工作。
4.食品药品安全科技水平不断提升。随着全球科技创新不断发展,食品、生物医药产业不断创新,以及产业基础的不断改进,食品药品质量安全技术保障水平不断提高。大数据、云计算、物联网等新技术应用,“互联网+食品药品监管”,为提高食品药品监管智能化水平提供了技术条件。
5.广大人民群众期待与参与不断增强。随着人民群众生活水平的不断提高,健康意识和健康需求不断增强,获取食品药品安全知识以及安全的食品药品期待不断增强,关心和参与食品药品监管工作的意识不断增强。新闻媒体、专家学者等社会力量也积极参与和广泛关注,为加快建立食品药品安全社会共治格局提供了社会基础。
(二)工作挑战
1.食品药品安全问题依然突出。水和大气以及土壤重金属、农兽药、饲料及其添加剂等农产品源头污染比较严重,尚未得到有效根治;制假售假、无证现象依然存在;食源性中毒事件、药害事件依然时有发生;过期食品、“三无”食品、假冒伪劣食品依然困扰着消费者;人民群众消费观念、安全意识、防范能力也亟待增强。
2.企业主体责任难以有效落实。部分食品药品企业,特别是“一大三小”主体责任缺失,法律制度不落实不完善;短期趋利性明显、再投入不足,缺乏核心竞争力;质量管控措施不严谨,擅自改变生产配方和工艺、“两超一非”、夸大宣传等行为更趋隐蔽;行业自律缺乏有效举措,食品药品安全信用体系建设有待完善。
3.食品药品全链条监管难度增大。从农田到餐桌、从实验室到医院,全过程、全链条、全市场集中统一监管,对专业知识、技术手段、队伍力量都有新的要求,食品药品监管难度比较大。随着新科技和互联网广泛运用于食品药品产业,食品药品新品种、新业态、新模式不断呈现,大市场、大流通情况下的食品药品安全风险和监管难度增大。
4.食品药品监管能力还有差距。“统一权威的食品药品监管机构”任重道远,统一性、独立性、权威性还需要依靠制度保障。食品药品安全综合协调机制还需要不断完善,部门协作在食品药品监管中的作用还没有有效发挥。监检结合、监稽结合、行刑结合等食品药品监管手段综合效能需进一步提高。现有检测机构和检测力量相对分散,不能满足形势发展需要。专业性、职业化队伍建设和食品药品社会组织、第三方中介机构尚需培育。
三、“十三五”时期食品药品监管工作指导思想、基本原则、发展目标
(一)指导思想
以马克思列宁主义、毛泽东思想、邓小平理论、“三个代表”重要思想、科学发展观为指导,全面贯彻落实党的十八大和十八届三中、四中、五中、六中全会,以及习近平总书记系列重要讲话精神,按照“五位一体”总体布局和“四个全面”战略布局要求,践行“五大发展理念”,贯彻“四个最严”,落实“四有两责”,实施食品安全战略,形成统一权威、严密高效、社会共治的食品药品安全治理体系,坚持预防为主、标本兼治,实施全程监管,推进依法监管,强化科学监管,促进社会共治,提高食品药品安全治理能力,保障人民群众饮食用药安全。
(二)基本原则
1.坚持政府主导、社会共治。充分发挥各级政府组织、领导、协调和推动作用,加快构建统一权威、严密高效、社会共治的食品药品安全治理体系。鼓励和调动各级各有关部门、社会各界力量参与监督,加快形成企业自律、政府监管、社会协同、公众参与的社会共治格局。
2.坚持权责一致、分级负责。按照事权划分原则,科学划分各级政府及其部门权责,完善工作机制,一级抓一级、一级对一级负责。落实生产经营者第一责任人责任、行业主管责任、部门监管责任和属地政府领导责任。
3.坚持严格监管、公正透明。坚持全程监管,确保食品药品生产经营全链条置于监管之中,实现监管无缝衔接。坚持依法监管,规范监管行为,保障市场主体和社会群众知情权、参与权、监督权,建立规范有序、诚信守法、监管有力的市场秩序。坚持科学监管,用最严谨的标准、最严格的监管、最严厉的处罚、最严肃的问责,推进国家治理体系和治理能力现代化。
4.坚持以人为本、监管为民。坚持以人民为中心的发展理念, 以人民群众食品药品安全满意度为评价标准,把保障和改善民生作为食品药品监管工作出发点和落脚点,确保食品药品安全工作水平与人民群众的基本需求相适应,不断增进人民群众饮食用药安全获得感,努力做到群众满意,社会认可。
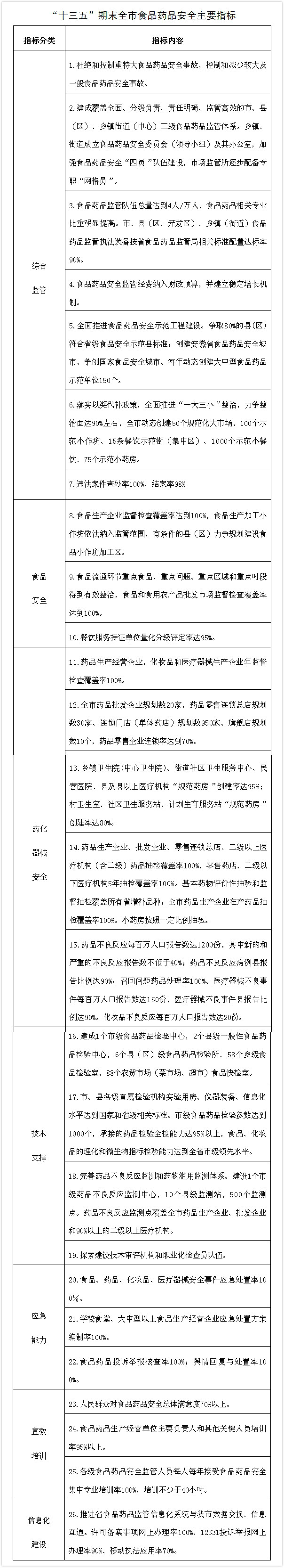
(三)发展目标
到“十三五”期末,食品药品安全责任体系更加健全,食品药品监管体制机制更加完善,食品药品全程监管更加科学,食品药品安全“四个最严”、“四有两责”全面落实,企业主体责任全面履行,人民群众食品药品安全满意度全面提升的食品药品安全现代化治理体系,形成企业自律、政府监管、社会协同、公众参与的食品药品安全社会共治格局。制假售假、无证经营得到有效遏制,杜绝和控制重特大食品药品安全事故,控制和减少较大及一般食品药品安全事故。创建安徽省食品药品安全城市和农产品质量安全县区,争创国家食品安全城市和农产品质量安全县区,不断提高食品药品安全治理能力,保障人民群众饮食用药安全。

四、“十三五”时期食品药品监管工作主要任务
(一)完善食品药品监管体制机制
1.完善食品药品管理体制。落实党政同责,把食品药品安全工作纳入大公共安全体系和全面深化改革重点任务,将食品药品安全纳入地方政府目标考核和地方领导干部考核评价体系。强化综合监管,充分发挥市县乡食品药品安全委员会统一领导和组织协调作用,提升食品药品安全综合监管合力效应。深化综合监管分类执法改革,把食品药品安全作为市场监管综合执法首要任务。
2.完善食品药品监管体制。围绕完善“统一权威、严密高效、社会共治”的食品药品安全治理体系目标,完善“三级机构、四级网络”,落实市县乡食品药品监管事权,严格属地管理,确保食品药品监管工作“有职责、有岗位、有人员、有手段”。按照“能力相适”原则,优化县区(开发区)食品药品监管机构内设股室设置,选优配强食品药品监管力量,提升专业化监管水平,严防县区(开发区)队伍“断层”、监管失守。推进乡镇街道(中心)食品药品监管所标准化建设。创新基层食品药品安全治理体系,以乡镇街道(中心)食品药品安全委员会办公室建设为抓手,落实乡镇街道(中心)食品药品安全管理责任;以综合监管分类执法改革为契机,加大食品药品安全综合巡查力度;以食品药品安全“四员”制度建设为基础,理顺“四员”与食品药品监管所关系,落实管理职责,聚焦工作内容,完善激励机制。
3.完善食品药品监管机制。规范事前监管。建立完善全市食品药品监管“权责清单”、“证明材料清单”、“公共服务清单”、“中介服务事项清单”、“技术服务事项清单”制度。深化“审、批、查”三分离改革,优化网上审批,网上办结率达100%。强化食用农产品准入管理,建立食用农产品准出与准入管理交流机制。加强事中监管。落实最严格的监管,加强食品药品风险分级管理,每年评定食品药品生产经营者风险等级,依据风险等级对应频次开展现场检查量化分级,实施精准监管。落实“双随机、一公开”机制,建立监管人员库和企业名录库,随机抽取检查人员、检查对象,即时公开检查人员、检查结果、主要问题、监督意见。严格事后监管。落实最严厉的处罚,加强食品药品监督抽检,加大问题产品召回;加强稽查办案,强化行刑衔接,及时移送案件,严厉惩处违法犯罪。
4.完善食品药品应急管理体系。加强食品药品应急管理体系建设,健全食品药品监管部门应急管理机构,建设全市食品药品应急指挥系统,完善食品药品监测预警、应急处置、部门协作、区域合作、总结评估、信息通报、风险交流一体化应急处置机制。完善食品药品安全突发事件应急预案,制定应急处置规程、应急管理评估标准,指导学校食堂、大中型食品药品生产经营单位完善突发事件应急处置方案,提高应急管理规范化、制度化水平。加强食品药品应急装备和队伍建设,合理布局风险监测哨点,建立食品药品应急专家库,完善应急检验绿色通道,开展应急培训与应急演练,提高应急响应、应急处置和应急检验能力。
5.完善食品药品全程监管制度。坚持预防为主、标本兼治理念,以防控食物中毒等食源性疾病和药品医疗器械突发事件为目标,实施从农田到餐桌、从实验室到医院全过程全覆盖监管。全面开展食品药品现场检查量化分级,科学评估生产经营者管控水平;推进实施风险分级管理,评定风险等级,确定监管频次;积极推进信用分级管理,评定信用等级,实施联合惩戒。建立健全食品药品安全全程追溯体系,基本药物、血液制品、特殊药品等药品安全信息追溯覆盖率达到100%,乳制品、肉制品、食用油、酒类、豆制品等食品安全信息追溯覆盖率力争达到90%以上。严格执行问题产品召回和无害化处理制度。推行重点食品质量安全责任保险制度。

(二)实施食品药品全程监管
1.加强食品生产监管。推行食品生产企业良好操作规范、危害分析和关键控制点体系,推进落实食品安全审计、质量安全受权人和食品安全风险信息报告制度;实行食品生产企业风险分级分类监管,持续开展“两超一非”、掺杂使假、标签标识等违法违规专项整治。推进县区规划建设食品小作坊加工区。
滚动开展食品生产小作坊专项整治,实施“232·123”整治工程。“232”:前一个“2”指配备上、下水设施,且保持下水畅通,有防止污染水源和鼠类、昆虫通过排水管道潜入生产场所的有效措施;“3”指三面改造,地面、墙面应平整光洁,采用瓷砖等硬质材料,顶面应光洁耐腐防霉防脱落;后一个“2”指工作台、货架应采用不锈钢材质。“123”:“1”指“一公示”即食品生产小作坊信息公示牌;“2”指“两证明”即从业人员健康证明和培训证明;“3”指“三台账”即进货查验、投料记录、销售记录三本台帐。

2.加强食品流通监管。制定实施食用农产品市场准入制度,探索完善食用农产品安全信息追溯制度,落实食品经营良好操作规范。加强口岸食品、**食品和地方特色食品监管。推进食品和食用农产品批发市场(农贸市场)规范化建设,加强食用农产品检验检测,提高食品安全危害分析和关键控制点管理水平。加强食品冷链物流监督,规范查证验货和经营行为,尤其是散装和临近保质期食品销售行为,落实过期和回收食品无害化处理制度。加强农村食品市场监管,保障农村食品安全。
滚动开展食品及食用农产品批发市场(农贸市场)专项整治,实施“228·3221”整治工程。“228”即“2责2表8重点”:2个责任主体指食品(食用农产品)市场开办者和市场内经营者;2表指芜湖市市场开办者现场检查量化分级表和芜湖市批发市场内经营者现场检查量化分级表或芜湖市农贸市场(展销会)食品及食用农产品摊位(门店)现场检查量化分级表;8项重点分别是划行规市、农残检测、亮证经营、信息公示、索证索票、购(销)记录、检验检疫、协议入场。“3221”即“3面2钢2水1通”:地面、墙面铺设瓷砖,顶面光滑防霉(3面);操作台、货架为不锈钢(2钢);上下水通畅(2水);通风良好(1通)。

3.加强餐饮服务监管。推进餐饮企业实施良好规范化管理,加强学校食堂及周边餐饮、小餐饮、养老机构食堂、工地食堂、自办宴席、民族宗教场所等食品安全监管。实施“明厨亮灶”工程,开展小餐饮示范街、示范店创建工作。推进建设学校食堂等高风险餐饮服务单位远程监控系统。探索开展小饭桌和网络订餐综合治理。鼓励发展餐饮连锁经营和集中经营。
滚动开展小餐饮专项整治,实施“353·122”整治工程。“353”即3面5钢3柜:“3面” 指地面、墙面、顶面,要求地面、墙面贴瓷砖,顶面光洁耐腐防霉;“5钢”指清洗水池、切配台、灶台、厨用盛器、货架均为不锈钢;“3柜”指冰柜(箱)、消毒柜、保洁柜均应配齐并满足经营需要。“122”即1公示2证明2台帐:“1公示”指监管信息(或分级、达标情况)公示,“2证明”指从业人员健康证明和关键人员培训证明,“2台账”指食品进货查验和餐饮具消毒台帐。

4.加强药化生产监管。鼓励研究和创制新药。加强药物临床试验机构管理,促进提高临床试验数据真实性、可靠性。全面梳理核查药品生产企业在产药品处方工艺和质量标准,建立动态管理机制,完善药品生产监管数据库。加强药品生产日常监管,实施现场检查量化分级。加强中药饮片、化妆品生产质量管理,严格落实生产质量管理规范。强化药品不良反应监测,提高风险研判和数据运用能力。加强医疗机构配制制剂监管、提高医疗机构药品质量管理水平。加强特殊药品监管,扩大药物滥用监测覆盖面,严防严控流弊风险。落实药品生产企业质量受权人制度和风险防控责任,完善问题药品召回工作机制。围绕基本药物、精神类药物、高风险药物及中药饮片等重点监管品种实施专项整治。开展药品一致性评价,督促药品生产企业科学选择参比制剂,开展比对研究,2018年底前完成品种筛选,力争2020年完成一致性评价工作。
5.加强药化流通监管。实施“两票制”,加强基本药物配送企业监督检查,健全药品供应保障机制。加强第三方物流和互联网药品经营监管。推动药品批发企业兼并重组,“十三五”期末,全市药品批发企业规划数20家。鼓励发展药品零售连锁经营,引导国内和本地大型药品零售连锁企业兼并现有规模小、经营不规范、管理水平低的连锁企业和单体药店,原则上不新增单体药店。“十三五”期末,全市药品零售企业连锁率达到70%,药品零售连锁总店规划数30家,药品零售连锁门店(单体药店)规划数950家,旗舰店规划数10家。加强执业药师管理,强化执业药师在岗检查,提高在岗率,提升零售药店药学服务水平。加强医疗机构药品监管,实施“规范药房”建设,规范药品使用行为。加强化妆品经营监管,规范经营行为。
滚动开展医疗机构小药房专项整治,实施“134?222”整治工程。“134”即1隔3面4硬件:“一隔”指药房(药库)与值班室等场所隔开;“三面”指药房(药库)墙面、顶面、地面必须达到光洁、平整、无污染;“四硬件”指配备空调、冰箱(柜)、温湿度计、货架(或药柜)四种硬件设备。“222”即两证两档两记录:“两证”指必须提供两个证明(培训合格证明,健康合格证明);“两档”指必须建立两个档案(处方档案,供货企业档案或配送清单);“两记录”指必须建立两项纪录(药品购进验收纪录,温湿度纪录)。

6.加强医疗器械监管。全面实施医疗器械生产质量管理规范, 所有医疗器械生产企业通过相应质量规范认证,落实质量管理者代表制度,促进企业质量管理体系有效运行。依法从严执行医疗器械产品注册与备案管理要求,实施医疗器械生产企业和批发企业分类分级监管,对国家重点监管品种涉及的生产企业和三类专营批发企业进行全覆盖全项目检查。重点加强植入性等高风险医疗器械信息追溯,监督企业对缺陷产品实施召回。规范医疗器械使用质量管理,加强在用医疗器械设备监管。依法开展医疗器械重点品种专项整治。加强医疗器械不良事件监测,提高风险防控水平。
7.开展稽查打假专项行动。有针对性地开展食品药品安全专项整治行动,重点整治制售假劣高风险生物制品、制售假冒知名品牌药品、利用邮售和互联网等途径销售假劣食品药品等违法行为,严肃查处涉及面广、影响大、公众反映强烈的制售假劣食品药品大案要案。建立药品、医疗器械、保健食品广告监管长效机制,加大对虚假违法广告打击力度。
(三)推进食品药品依法监管
1.完善行政执法机制。推进县区做实做强食品药品执法机构,配足配强食品药品执法队伍,理顺市县乡食品药品执法队伍职能职责,确保基层食品药品安全监管有职责、有岗位、有人员、有手段,全面落实对食品药品生产经营单位的监管职责和对食品药品的抽检职责。强化市县乡联动合作机制,完善重大案件督查督办制度,提高隐患排查、问题发现、应急处置、案件查办能力。
2.规范行政执法行为。规范食品药品监管行政执法程序和相关执法文书,完善食品药品监管行政处罚裁量基准制度,依法规范行使行政处罚、行政强制、自由裁量等权力,依法依规处理食品药品投诉举报行为。组织开展年度执法检查,提高食品药品监管执法水平。实施责任追究制,合理确定执法机构职责和执法人员岗位职责,强化食品药品监管责任意识。
3.推进执法信息公开。落实“双随机、一公开”机制和“七天双公示”要求,依托政府信息公开网和企业信用信息系统,依法主动公开行政许可、监督检查、监督抽检、行政处罚、企业信用等行政执法类信息,做到标准公开、程序公开、结果公开。将行政许可、监管责任人及日常监管等信息依法在食品药品生产经营场所向社会公示,加强对食品药品执法人员履职情况监督。拓宽信息公开渠道,加强政务网站、微博、微信等政务新媒体建设。
4.加强行刑司法衔接。完善各级食品药品监管部门与公安机关之间案件移送、线索通报、案件协查、涉案物品处置、信息共享、联合发布和教育培训等工作机制,完善涉嫌危害食品药品安全违法犯罪案件司法鉴定和检验认定工作制度,规范涉案物品抽样、委托检验、鉴定评估等工作程序。建立食品药品监管、公安、检察、法院四方联席会议制度,完善重大案件联合调查和联动协作机制。
(四)强化食品药品科学监管
1.完善食品药品检验检测体系。重构食品药品检验检测体系,结合国家食品安全检(监)测能力规划项目、县级食品安全检验检测资源整合试点项目,以及全省食品安全民生工程项目,明确市县乡食品药品检验检测机构功能定位,市级检验检测机构能够完成本辖区内相应的食品药品技术执法常规性检验检测任务,一般县级检验检测机构具备部分检验检测时限要求较高和不适宜长途运输的样品检验检测能力,乡镇(街道)食品药品监督管理所和社区食品及食用农产品批发市场(农贸市场)具备对本区域内重点食品及食用农产品重点指标快速检测能力,逐步建立以地市级为重点、县级为基础、乡镇速测快检为支撑、企业自检和第三方检测为补充的食品药品检验检测体系。食品药品检验检测经费纳入同级财政预算,建立财政经费保障和稳定增长机制。

2.提高食品药品监测评估水平。建立风险识别和预警机制,完善市、县区两级食品安全风险和药品、医疗器械不良反应/事件监测、评估和预警机构、机制,建立覆盖监督检查、质量抽验、不良反应/事件监测、投诉举报、稽查办案及舆情监测等全方位风险监测与评估体系。坚持“统一制定计划、统一组织实施、统一数据分析、统一结果利用”原则,科学制定食品药品抽检计划,扎实开展食品药品质量抽检,适时开展抽检数据分析评估工作。强化食品安全风险监测和药品、医疗器械不良反应/不良事件监测,建立食品药品监管、卫生等部门沟通机制,促进数据互联互通、分析结果共享。
3.加快食品药品监管队伍建设。完善食品药品监管专业人才队伍培养机制,加强基层食品药品监管专业化队伍和稽查骨干队伍建设,推进食品药品职业化检查员队伍建设,强化食品药品检验检测人才队伍建设,打造有知识、有能力、有干劲、有担当的食品药品监管职业化、专业化人才队伍。推进市县乡食品药品监管队伍岗位交流、双向挂职锻炼。完善食品药品监管队伍教育培训制度,联合高等院校合作建立食品药品教育培训基地,每年开展食品药品监管人员、专业技术人员、食品药品安全“四员”和“网格员”脱产培训。推进培育社会组织、第三方中介机构建设,发挥其在食品药品安全教育培训、认证评估、协助检查中的积极作用,推进检验检测评估市场化运作。力争“十三五”期末,全市食品药品专职(兼职)职业化检查员队伍达100人。
4.加强食品药品监管信息化建设。依托市政府易企网、易户网和国家总局、省局食品药品监管信息化建设,因地制宜研究运用互联网大数据,提高食品药品监管信息化水平。推进与全省食品药品监管行政许可、监督检查、监督抽检、电子追溯、投诉举报、稽查办案等系统对接应用,重点建设“一大三小”监管子系统和重点监管(督查)对象远程监控系统,努力实现国家省市食品药品监管信息系统与我市一站式服务平台数据交换,信息互通。

(五)构建食品药品安全社会共治体系
1.落实主体责任。督促食品药品生产经营者严格遵照食品药品相关法律、法规、标准从事食品药品生产经营活动,严格遵守相关禁止性规定。督促食品药品生产经营者建立严格的生产经营质量管理体系,完善食品药品风险评估、纠正与预防措施,严格落实原辅料进货查验记录、索票索证、出厂检验等制度,严格执行相关生产经营质量/操作规范,实现食品药品质量安全信息可查询、来源可追溯、过程可控制、责任可追究。督促食品药品生产经营者严格执行食品药品召回制度,发现问题产品立即停止生产和销售并按规定召回或销毁。
2.推进信用建设。建立完善食品药品生产经营者信用评价和联合惩戒机制,推进行业协会等第三方机构参与的食品药品信用评价, 鼓励药品招标采购等社会资源向诚信企业倾斜。发挥行业协会作用,促进行业自律,建立健全行业规范和奖惩机制,提供食品药品安全信息、技术服务,引导和督促食品药品生产经营者依法生产经营。积极参与食品药品信用信息化合作与共享,强化部门间与区域间信用联合奖惩。
3.强化社会监督。完善投诉举报主渠道,12331投诉热线24小时畅通;落实“吹哨人”制度,鼓励企业内部员工曝光“潜规则”;落实举报奖励办法,符合条件的及时给予奖励。公开“红黑榜”,惩戒失信行为。强化媒体合作,构建正面舆论导向机制,提高公众食品药品安全认知水平和风险防范能力。完善突发事件舆论引导机制,主动回应公众关切,合理引导公众预期。
4.加强宣教培训。推进食品药品安全进社区、进家庭,以公众为对象扩大食品药品安全宣传。运用报刊、杂志、广播、电视等传统媒体,微信、微博等自媒体,食品安全宣传周、安全用药月、食品安全江淮行等活动传递食品药品安全法律法规、科普常识、工作动态,提高公众食品药品安全意识和自我防护能力。推进食品药品安全进学校、进企业,以在校学生和企业从业人员为对象加强食品药品安全教育,将食品药品安全知识纳入中小学生课堂教育,从小培养食品药品安全素养;以食品药品法律法规为重点,强化企业主要负责人法制教育、从业人员岗位责任教育。加强以食品药品监管人员、企业关键人员为对象的食品药品业务培训,提高食品药品监管人员能力水平,提升企业关键人员及操作人员知识水平和岗位技能。
5.争创国家食品安全城市。坚持市县联动、政企互动、社会参与,组织开展食品药品安全示范(诚信)单位、食品安全示范街、食品安全示范县(区)、安徽省食品药品安全城市等多层次食品药品安全示范创建工作,不断完善食品药品安全责任体系,不断创新食品药品监管方式,不断提高食品药品安全社会满意度,推进创建国家食品安全城市,力争2020年符合国家食品安全城市标准,通过国家食品安全城市评估验收。
五、保障措施
1.加强组织领导,抓好规划落实。各级各地要积极争取地方党委、政府重视和支持,将食品药品监管工作切实摆上政府重要议事日程,建立规划落实责任体系,分解落实规划确定的发展目标、主要任务和重点工程。要制定实施规划的总时间表,将规划内容纳入年度工作计划,通过保质保量完成年度目标任务,推动规划整体实施。
2.落实经费保障,加强资金管理。各级各地要根据重点工程建设任务,明确细化具体项目,分别编制经费需求计划,列入年度部门预算。落实“一大三小”专项整治资金,实施以奖代补。加强财务管理,规范财务行为,严肃财经纪律,切实提高资金使用效益。
3.建立评估制度,强化监督检查。建立规划实施评估制度,适时开展规划执行情况监测、评估和督导,对主要任务推进和重点工程进展进行动态跟踪、实施绩效评估。及时开展规划实施情况中期评估,检查规划落实情况,分析规划实施效果,提出相应对策建议,形成中期评估报告,必要时对规划内容进行调整和修订。推进规划实施的信息公开,健全与企业、公众沟通机制,增强规划实施的公开性和透明度,主动接受社会各界对规划实施的监督。结合年度考核、专项检查等工作,加强对规划推进、落实情况的监督检查,确保本规划各项任务圆满完成。