来源:多才青山2025-12-12 发布时间:2025-12-19 浏览量:196
12月11日,《中共江苏省委关于制定江苏省国民经济和社会发展第十五个五年规划 的建议》全文发布。在“深入落实国家重大发展战略,不断提升区域协调发展水平”部分,《建议》提出“支持苏州与上海同城化发展”。
据澎湃新闻报道,2020年底,苏州市委的“十四五”规划建议提出“深度融入长三角一体化,全面推进沪苏同城化发展”。如今,江苏省“十五五”规划,明确提出“支持苏州与上海同城化发展”,意味着,“沪苏”同城进入加速发展阶段。
关于城市“同城化发展”,最具代表性的就是“广佛同城”,指的就是广州和佛山两市打破行政壁垒,进行区域一体化建设,意义是促进广佛两地经济文化交流。作为珠三角城市群核心区,广州、佛山产业互补性强、空间紧密、文化相通、人员往来密集,两者组合起来将有利于进一步提高效率。
“广佛同城”历史背景:广州与佛山分别是广东省的第一大、第三大城市。两市文化同根同源,自古一家。目前,广佛接壤边界长约200公里,市路网衔接较完善。
“沪苏同城”历史背景:苏州和上海,地理相邻、人文相近,两地渊源深厚,往来频繁。随着长三角一体化发展战略不断迈向深入,两地合作交流更加紧密。
“沪苏同城”会成为下一个“广佛同城”吗?“沪苏同城”与“广佛同城”有何异同?结合最新政策动态与两地实际情况,可以从以下几个方面进行深入剖析:(仅供参考)
一、沪苏同城化的新内涵与高规格
嵌入国家战略框架:建议明确将其置于“联动推进长江经济带高质量发展和长三角一体化发展”之下。沪苏同城化不再仅仅是两座城市之间的事,而是服务长三角世界级城市群建设、带动长江经济带发展的关键抓手。其目标是建设“区域创新共同体”和“产业发展共同体”,着眼点在于提升国家竞争力。
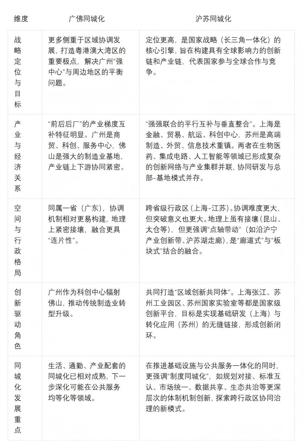
二、与广佛同城化的异同点深入分析
相同点:
核心驱动力:均源于核心超大城市的辐射溢出与周边强市的主动对接(苏州对接上海,佛山对接广州),是市场力量与政府规划共同推动的结果。
交通先行:都将构建一体化交通网络作为同城化的物理基础。广佛已有成熟的地铁互通网络,沪苏之间也在加速推进市域铁路、轨道交通的互联互通(如上海嘉闵线北延、苏锡常城际等)。目前,苏州地铁11号线与上海地铁地铁11号线已连通,未来苏州地铁与上海地铁17号线也将实现贯通运营。
民生融合:最终目标都包含促进公共服务共享、生态环境共保、生活圈融合,提升居民的同城化生活体验。
核心差异点:

三、未来展望与总结
总结而言,广佛同城化是中国区域一体化进程中一个成功的“内生融合”典范,解决了省会与腹地的协同问题。而沪苏同城化则是在国家战略驱动下,两个全球性经济强市之间的“强强联盟”,旨在构建代表国家竞争力的“世界级功能区域”。前者是区域均衡发展的深化,后者是全球功能提升的攀登。未来,沪苏同城化将在更高层次、更广领域进行探索,其经验对于中国其他跨省级行政区的协同发展(如深港、京津)将具有更重要的示范意义。
